新闻
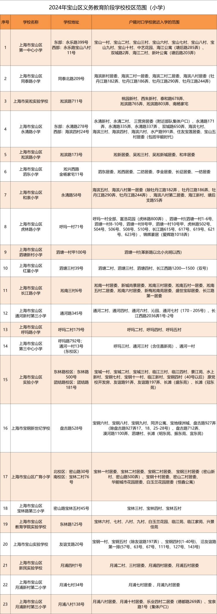
小学对口




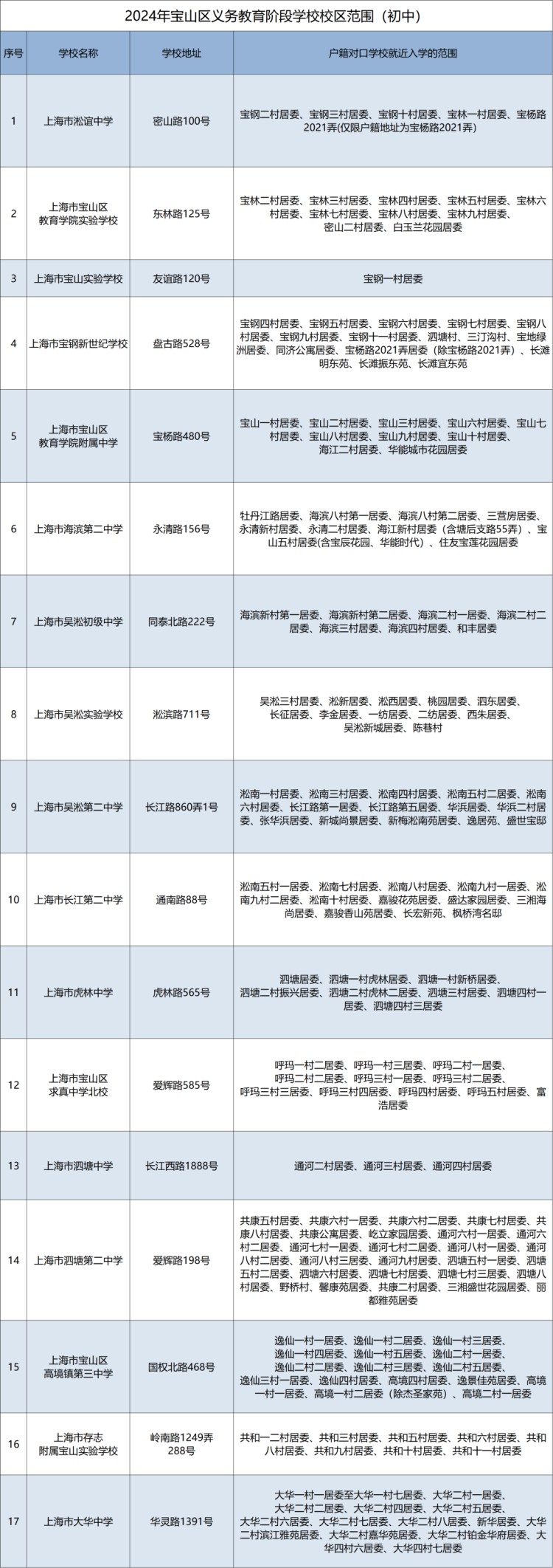
初中对口



初中对口



初中对口
说明:
小学对口

初中对口












2024年嘉定区义务教育阶段公办小学划片范围与招生计划

2024年嘉定区义务教育阶段公办初中
划片范围、招生方式与招生计划

滨海地区
1.教院附小
一村、二村、三村、四村、六村、七村、八村、九村、十村、十一村、十二村、十三村、十五村、西区、随塘河、卫二路集体户等。
海棠新村、东泉新村、玲桂花苑、海浒新村、临潮新村、梅州新村、合生海景、凤凰城等。
桥英公寓、新金山公寓、园中苑、欧洲城、金浦苑、东门苑、万寿新村、滨海新村、御景龙庭、北区等。
山龙新村、书香门第、卫龙小区、世纪城、紫薇苑、东礁新村、紫藤苑、振阳新村、辰凯花苑、山鑫公寓、东岭豪苑、三岛龙洲苑、棕榈湾、山鑫阳光城等。
金海岸、金天地、金瀚园、蓝堡公馆、蓝堡爱琴海、海滨新城、山鑫康城、山鑫联城花苑、金山豪庭、蓝色收获、海上明珠园、华府海景、宝华海湾城、金荷雅苑、华江小区、现代御墅等。
清风别墅、君逸公馆、水韵紫城、水韵悦城、金悦华庭、海上纳缇、金玥湾等。
红树林、海趣馨苑、龙泽园、香颂湾、万盛金邸、万达华府、金域蔚蓝、红星紫郡、铂翠廷等。
龙湾一号、海尚馨苑、海辰馨苑、新城旭辉府、御龙景苑、御龙名邸、碧海云居、宏阳小区、国宸府等。
海皓馨园、海悦馨苑、海欣家园、光明金山府、海芙金邸及山阳镇卫东村、杨家村和东方村等。
山阳镇(渔业村、新江村、九龙村、向阳村、中兴村、华新村、长兴村及山新居委所辖小区等)。
金山卫镇原金卫地区北部(绿地小区、金山名邸、正荣御首府、古城新苑、明卫佳苑、卫通村、农建村、横浦村等)。
金山卫镇原金卫地区南部(龙轩路以南,含金康花苑、山康花苑、卫康花苑、万和家园、金旭花园及八一村、八二村、永久村、永联村、金卫村、卫城村等)。
2024年面向滨海地区招生(摇号派位)。
朱泾镇
1.新农学校:掘石港以东。
2.朱泾小学:亭枫公路以南,罗星南路以西(含金来苑及民主村、待泾村、新泾村、大茫村)。
3.朱泾第二小学:亭枫公路以北,掘石港以西(含万联村、秀州村)。
4.第一实验小学:亭枫公路以南,掘石港以西,罗星南路以东,金南街以北。
备注:亭枫公路以北,掘石港以西,罗星路以东以及秀州村、金来苑的人户一致适龄儿童,可依申请经核准后安排到第一实验小学就读(2024年暂延续执行一年)。
2.金水湖实验学校(小学部):高新区(金山工业区大道以南且时代大道以西等)。
滨海地区
1.教院附中
一村、二村、三村、四村、六村、七村、八村、九村、十村、十一村、十二村、十三村、十五村、梅州新村、海浒新村、海棠新村、临潮新村、随塘河、西区等。
东礁新村、紫藤苑、园中苑、东门苑、桥英公寓、新金山公寓、辰凯花苑、山鑫公寓、东岭豪苑、振阳新村、山龙新村、书香门第、卫龙小区、紫薇苑、世纪城、欧洲城、金浦苑、御景龙庭、滨海新村、万寿新村、北区等。
山鑫阳光城、东泉新村、玲桂花苑、棕榈湾、金天地、合生海景等。
华府海景、海上明珠园、金海岸、蓝堡爱琴海、蓝堡公馆、海滨新城、金山豪庭、宝华海湾城、金瀚园、三岛龙洲苑、山鑫康城、山鑫联城花苑、蓝色收获、金荷雅苑、现代御墅、华江小区、国宸府、凤凰城等。
龙泽园、香颂湾、万盛金邸、万达华府、红星紫郡、金域蔚蓝、龙湾一号、新城旭辉府、海尚馨苑、海辰馨苑、御龙景苑、御龙名邸、碧海云居、宏阳小区、铂翠廷等。
红树林、海趣馨苑、海上纳缇、金悦华庭、水韵紫城、水韵悦城、君逸公馆、清风别墅、金旭花园、金玥湾等。
海悦馨苑、海皓馨园、海欣家园、光明金山府、海芙金邸及山阳镇卫东村、杨家村和东方村等。
山阳镇(渔业村、新江村、九龙村、向阳村、中兴村、华新村、长兴村及山新居委所辖小区等)。
金山卫镇原金卫地区等。
2024年面向滨海地区招生(摇号派位)。
朱泾镇
1.新农学校:掘石港以东。
2.罗星中学:掘石港以西,亭枫公路以北,东风路、人民路以东,水尚华庭。
3.西林中学:亭枫公路以北,东风路、人民路以西及亭枫公路以南(含民主村、待泾村、新泾村、大茫村等)。
高新区
1.朱行中学:高新区(金山工业区大道以北,时代大道以东等)。
2.金水湖实验学校(初中部):高新区(金山工业区大道以南且时代大道以西等)。
请给我们留言